「仕訳を作る」だけじゃもったいない。マネフォMCPサーバーのもう一つの活用法
こんにちは!マネーフォワードにて、BPO事業オペレーション改善をおこなっている、きょん(Kyohei Hosoda)ともうします。
先週、『マネーフォワード クラウド会計』のリモートMCPサーバーが全プランで提供開始されました。
社内の人間として言うのも変ですが、かなり反響をいただきました。
士業事務所の方のnoteやXを見ていると「マネーフォワード待ってたぞ!」などの嬉しい声と共に…
「Claude Desktopからマネーフォワードに仕訳を入力してみた」「証憑画像から仕訳を自動生成して画像と一緒に送ってみている」などなど、具体的な素晴らしい事例も含めた投稿が続々と出てきていました。
……なんですが……!!!
私がBPO業務改善の中で改めて気がついたのは、あまり注目されていないもう一つの活用方法だったので、今回はそれを(せっかくなのでその.Skillもセットで)ご紹介したいです。
仕訳を「読む」という使い方
「作る」よりもずっと手軽に始められる、「読む」という活用法をお伝えしたいです。
仕訳の手入力は昔からの悩みですし、「AIが代わりに入力してくれた」は見た目のインパクトがあるので、盛り上がりやすいのは当然だと思います。
(上記の通り、かくいう私も自動化をひたすら試している真っ最中です)
しかし、『マネーフォワード クラウド会計』のMCPサーバーには仕訳・試算表・推移表・勘定科目・取引先などを取得する読み取り系のエンドポイントも多く含まれています。
仕訳を作る側も読む側も双方試してみている中で感じたのは、初期コストを少なく、すぐに価値を出しやすいのはAIに仕訳を「読ませる」側だということでした。
今回は「読ませる」使い方として、私が個人的に作ってみた「MFC仕訳アナリスト」というSkillを紹介します。
士業事務所で、Claudeに興味はあるけど「何から始めたらいいかわからない」という方にとっても、マネーフォワードとセットで使える入り口になると思っています。
そもそも、今のMCPサーバーは何が得意か
『マネーフォワード クラウド会計』のMCPサーバーが提供しているツール群を整理すると、大きく2種類あります。
取得系(Get): 仕訳・試算表・勘定科目・取引先・連携口座など
作成/更新系(Post/Put): 仕訳の登録・更新、取引先・取引の登録など
巷でバズっているのは後者ですが、前者の方がマネーフォワードのMCPサーバーにおいては多く、そしてAIが正確に動ける領域も、今は前者の方が広いと思っています。
勘定科目の選択ミス、摘要の書き方のバラつき、補助科目の設定漏れ……仕訳の作成はまだ人間のチェックが必要なフェーズです。
一方、「データを読んで整理して伝える」という作業なら、AIは非常に得意です。
作ったもの:「MFC仕訳アナリスト」というSkill
mfc-journal-analyst.skill
『マネーフォワード クラウド会計』の前会計期の仕訳データを全件取得し、会社のお金の流れをまるごと分析するSkillです。
MCPサーバー経由で『クラウド会計』にアクセスして仕訳を取ってくるところから、分析、レポート保存まで一気通貫で自動で動きます。

分析してくれること :
ビジネスモデルの概況(事業の実態を仕訳から読む)
売上先・仕入先・外注先・顧問報酬の一覧(テーブル形式)
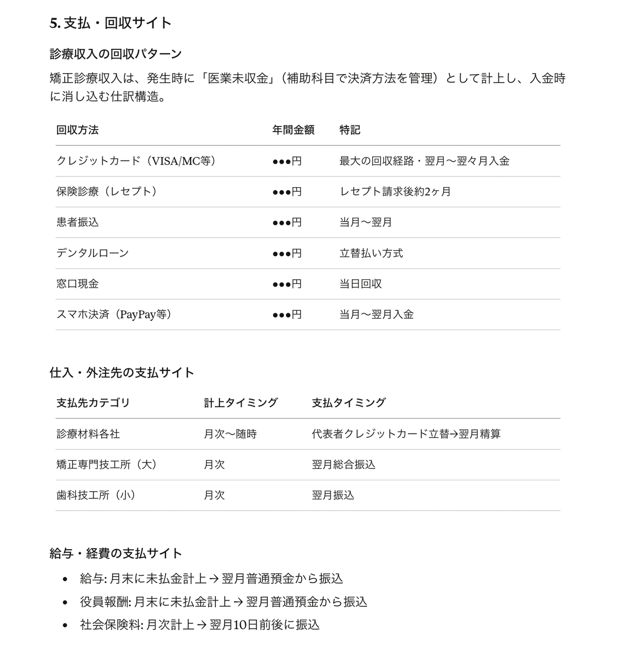
回収サイト・支払サイトの取引先別計算
給与・役員報酬の月次推移
毎月ほぼ固定で発生している定期取引の自動検出
口座ごとの役割分担と資金の流れ
中間勘定(前受金・未払金・仮受金など)の発生・消込パターン
実際に出力されるもの :
以下は実際に出力される、Markdownレポートのイメージです。
(※架空の医療法人デモを作ってみました)
いくつかの項目をスクリーンショットしています。
ぜひ本物のデータでお手元でお試しください!
■ 概況と売上サマリ

■ 仕入先のまとめ

■ 支払・回収サイト

レポートが出た後も、その場で追加の質問ができます。
「この外注先は何をしている会社ですか?」「この前受金はいつ消えていますか?」などと聞いていくと、仕訳データから答えを引き出してくれます。
どんな場面で使えるか
1. 引き継ぎ資料の自動作成
担当替えのたびに前任者から話を聞いてまとめる作業がなくなりました。
「この会社は月末に〇〇社から入金があって、給与は翌月5日払いで……」という情報がレポート一枚に整理された状態で出てきます。レポートを見てから試算表をみると理解スピードが格段に上がります。
また、前任者に聞けない引き継ぎ案件でも、仕訳データさえあれば1年分のお金の流れが再現できます。
2. 決算前の税務チェック
年度末前に「この会社に変な取引がないか」をざっとスキャンするのに使えます。
定期取引から外れた突発的な大きな支払い、急に増えた外注費、中間勘定が消えていない仕訳……これらを網羅的に確認するのが、手作業では地味に時間がかかります。
3. 新規顧問先のオンボーディング
初回面談前にレポートを作っておくと、会話が変わります。
「御社の主要な仕入先は〇〇社と△△社ですね。この二社の支払サイトが少し長めですが、これは契約上そうなっていますか?」という入り方が初回からできるようになります。
3ステップで今日から使えます!
すでにClaudeお持ちの方はぜひマネーフォワードMCPサーバーとこのSkillを試してみてほしいです。
また、初期コスト少なく効果が得られるのがポイントなので…
「Claude、難しそう」ととっつきにくさを感じていた方ほど、ぜひこのSkillと一緒に使い始めてみてほしいです!
設定もとてもシンプルな3ステップです。
1. Claude Desktop をダウンロード
以下からClaude Desktopをダウンロードしてインストール
2. Skillファイルをアップロード
この記事末尾からSkillファイル『mfc-journal-analyst.skill』を入手して、Claude Desktopの「カスタマイズ」→「スキル」→「+」からアップロード
3. あとはチャットで話しかけるだけ
チャットでも、Coworkでも、Codeでも。
「〇〇社のクラウド会計を分析したい」 「クラウド会計から引き継ぎ資料を作りたい」 「〇〇社のお金の流れを見たい」

あとはClaudeの指示に従い、『マネーフォワード クラウド』の認証ページが出てきたらログイン、認証コードをコピーして貼り付ける。
そこからは仕訳の取得→分析→レポート生成まで全自動です。
ちなみに『クラウド会計』の仕訳帳CSVを手動でエクスポートして渡す方法でも動きます。
MCPサーバー設定が面倒という方は、ぜひこちらから試してみてください。
ちょっとだけ補足
Python?
裏側で Python を使って仕訳データを集計しています。
初回起動時にエージェントが自動で確認・設定してくれるので、「許可しますか?」に答えるだけで大丈夫です。
代替モードもあります
会社のPCで制限がある場合でも代替モード(サンプリング集計)で動くので、詰まることはないはずです。(精度は下がります。。)
作業用フォルダも自動で作ります
取得した仕訳データやレポートは、作業用フォルダとして作られる「事業者コード_事業者名」のフォルダに自動保存されます。
留意事項
仕訳件数が多い事業者はClaudeのプランによって処理量の上限に近づくことがあります。
まずは小規模な顧問先から試してみるのがおすすめです。
「読む」から始めてみてください
「作る」よりもずっと手軽に始められる、「読む」という活用をお伝えしたいです!
意外と「読む」側の使い方でも効率化へつながることが、このSkillを使っていただけたら伝わるようなものにしてみました。
実際に弊社のBPO事業でも、引き継ぎ時や導入時に利用を開始し、価値を実感しています。
言語化に時間がかかるような部分を全て代行してくれており、分析ドキュメントを見てからの仕訳帳は明らかに読みやすくなります。
初期の導入コストを少なく、今すぐ価値が出しやすい使い方として、「読む」という使い方もあるのだということが伝わったら嬉しいです!
そして実は、「読む」を先にやっておくと「作る」の精度も上がります。
過去の仕訳データを読んだAIは、その会社の摘要の書き方、使っている勘定科目、取引先名の表記ゆれ、支払サイクルのクセを把握した状態になります。
今回のSkillで生成されるマークダウンの使い道は、人間が読むだけではないのです。
これをAIへのリファレンスとして提供した上で、「この請求書を仕訳にして」と頼む方が、何も知らない状態で頼むより明らかに精度が高くなります。
つまり、「読む」は「作る」への近道でもあります。
仕訳データはすでに事務所の中に蓄積されています。
マネーフォワードのMCPサーバーが全プランで使えるようになったこのタイミングで、まず「読ませてみる」から始めてみてください。
★Skillファイルはこちらから
現場で使ってみた感想や「こんな分析もほしい」という要望も歓迎です!





